科研進展丨上海市農業科學院研究團隊建立鹿茸菇多維品質評價體系并開發清潔標簽香腸
上海市農業科學院食用菌研究所加工室,院食品營養與健康中心科研團隊在鹿茸菇(荷葉離褶傘,Lyophyllum decastes)的品種評價與高值化應用領域取得系統性進展。研究首先建立了多維度品質綜合評價技術體系,精準篩選出營養與風味俱佳的優良菌株;進而以其為原料,創新性地利用烤制粉開發清潔標簽乳化香腸,并通過智能混合模型實現配方精準優化。該系列研究為特色食用菌從“田間到餐桌”的全鏈條高值化利用提供了新范式。相關成果先后發表于國際期刊 LWT - Food Science and Technology(一區TOP,IF:6.6)與 Food Chemistry: X(一區TOP,IF:8.2)。


鹿茸菇因其形似鹿茸切片而得名,近年來憑借脆滑口感和鮮美風味備受市場青睞。然而,不同品種在營養與呈味特性上的系統比較長期空白,阻礙了優質菌株的篩選及其在健康食品中的精準應用。同時,在清潔標簽趨勢下,如何利用其天然功能特性替代肉制品中的人工添加劑,也是產業升級的關鍵。
(1)建立多維品質評價體系,篩選優質鹿茸菇菌株
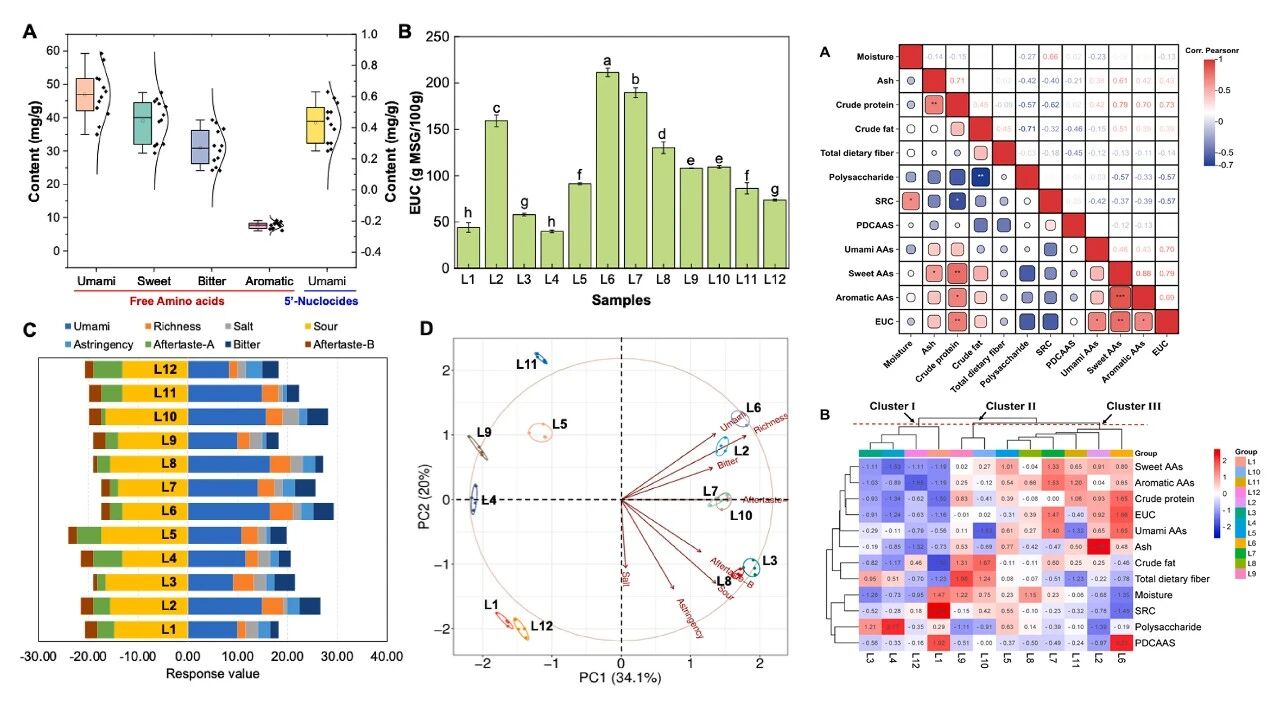
為解決原料端的品質評價難題,研究團隊對12個鹿茸菇品種的營養與呈味特性進行了全面評估,創新性地建立了“蛋白含量-氨基酸平衡性-消化率校正評分”(CBD)三維蛋白品質評價體系,并結合聚類分析與主成分分析,實現了品種綜合質量的科學量化。

圖1 基于蛋白含量、氨基酸平衡性與消化率校正評分的CBD品質評估框架
研究發現,各品種間粗蛋白含量(20.25%~27.88%)、多糖含量(2.86%~6.94%)及鮮味等效濃度(EUC,39.77~211.48 g MSG/100 g)差異顯著。其中,L6品種綜合表現最優:粗蛋白含量最高(27.88%),鮮味等效濃度最高(211.48 g MSG/100 g),蛋白質質量指標亦領先。多元分析確定粗蛋白、甜味氨基酸和EUC是區分品種品質的關鍵因子(主成分1貢獻率41.97%)。聚類分析將12個品種劃分為三個集群,其中集群III(L6、L7)展現出最優的營養與感官特性。

圖2 鹿茸菇不同品種營養成分的相關性熱圖與聚類分析
(2)將烤制菇粉應用于清潔標簽香腸,實現智能配方優化

圖3 圖文摘要
基于上述篩選出的優質原料,團隊進一步探索了其作為清潔標簽功能配料的應用潛力。研究將烤制后的鹿茸菇粉(rLMP)添加至乳化香腸中,并首次構建了RSM-PSO-ANN(響應面法-粒子群優化-人工神經網絡)混合模型,以精確平衡肥肉、菇粉與冰水的復雜配比。

圖4 RSM與PSO-ANN模型性能對比,包括:PSO-ANN模型預測值與實際值的散點圖和兩種模型優化下香腸感官評分對比
該混合模型預測精度(R2=0.9921)顯著優于傳統RSM模型。驗證實驗確定最優配方,其中肥肉占比降低37.5%。,所得香腸感官評分與預測值高度吻合。功能評價顯示,優化后的香腸蒸煮損失降低42.42%,DPPH自由基清除率從37.1%提升至77.2%,ABTS自由基清除率從21.0%提升至40.6%,同時脂質氧化產物TBARS值降低65.6%,證實了烤制菇粉作為天然抗氧化劑和品質改良劑的多重功能。

圖5 優化配方(rLMP)與對照組(CK)的品質與功能屬性對比
(3)協同創新,實現從品種到產品的價值提升
兩項研究緊密關聯,前期的多維品質評價為下游應用鎖定了最優原料,而后期的智能配方優化則充分發揮了該原料的天然功能特性。該系列工作不僅為鹿茸菇的高品質育種與加工提供了科學依據,也展示了從原料評價到高附加值產品開發的完整技術路徑,為食用菌資源的精準、高效利用提供了積極參考。
上海市農業科學院食用菌研究所李曉龍碩士研究生、楊煥玲助理研究員為品質評價論文的共同第一作者,陳萬超副研究員、楊焱研究員為通訊作者;陳萬超副研究員為香腸應用論文的第一作者,楊焱研究員為通訊作者。相關研究得到了上海市農業科學院食品營養與健康研究中心、國家食用菌產業技術體系(CARS-20)等平臺的資助。
原文鏈接(DOI):
[1] https://doi.org/10.1016/j.lwt.2025.117974
[2] https://doi.org/10.1016/j.fochx.2026.103715
來源:易菇網
