免费看一级I一区二区视频在线看I免费a级观看I中文高清avI操操碰I色福利网

?

中科院合肥研究院在靈芝抗癌藥理研究方面取得新進展

發布時間:2020-08-26

近期,中科院合肥研究院智能所離子束生物工程與綠色農業研究中心黃青研究員課題組在靈芝抗癌藥理研究方面取得新進展,發現靈芝酸D可以同時誘導食管鱗癌細胞凋亡和自噬性細胞死亡。相關研究結果發表在藥理研究的專業期刊Journal of Ethnopharmacology上。 

靈芝作為一種傳統的中藥已有兩千多年的藥用歷史,并具有多種藥用價值。其中,靈芝酸是靈芝中具有抗腫瘤、抑制細胞增殖等作用的重要藥理成分,但是其具體作用機制還有許多不清楚的問題有待研究闡明。 

近年來,黃青課題組一直開展靈芝育種及功能開發研究。本研究主要圍繞靈芝酸對癌細胞的作用機制進行,結果表明,靈芝酸在不同的作用時間和不同劑量上都會顯著降低食管鱗癌細胞的細胞活力,并且隨著劑量的增加顯著阻斷細胞周期在G2/M期(圖1)。靈芝酸不僅可以誘導凋亡(圖2),同時還可以誘導細胞自噬的發生(圖3)。通過檢測自噬的標志蛋白(LC3P62Beclin-1),顯示靈芝酸可以增加自噬小體的表達。通過自噬雙熒光標記(GFP-RFP-LC3)方法進一步檢測自噬流時,發現靈芝酸可以阻斷自噬流,通過阻斷自噬小體和溶酶體的融合,造成自噬性細胞死亡。 

進一步分析發現,靈芝酸降低了溶酶體膜蛋白(LAMP-2)的表達,使用Mito-tracker熒光探針標記溶酶體發現靈芝酸中和溶酶體酸性,結果導致溶酶體無法與自噬小體融合,造成自噬流的阻斷導致細胞死亡(4)。同時也發現靈芝酸與氯喹的聯合使用,能較顯著的增加細胞凋亡比例。通過加入caspase蛋白的抑制劑(Z-VAD-FMK)后分析細胞活力、caspaseLC3等表達變化,進一步驗證了靈芝酸可以誘導自噬性細胞死亡的發生。在分子水平上,靈芝酸通過介導PI3K/AKT/mTOR通路,降低AKT蛋白磷酸化水平引發caspase通路的細胞凋亡,同時降低mTOR蛋白磷酸化水平誘導自噬發生,造成自噬流阻斷,產生自噬性細胞死亡(圖5)。該項研究為靈芝酸作為抗腫瘤佐劑應用于食管鱗癌的治療提供了理論依據和支持。 

該研究工作得到國家自然科學基金以及橫向課題等資金支持。

https://mmbiz.qpic.cn/mmbiz_png/tViaTicjwibVZnnuxTI0eMzfuPJd8DTSZHDrNqZBwONNK18v74kCgr9OhYibFcI4YW8VCQia3Gv3UianDvItmtgOulEQ/640?wx_fmt=png

1:靈芝對食管鱗癌細胞的細胞活力和細胞周期的影響

 

https://mmbiz.qpic.cn/mmbiz_png/tViaTicjwibVZnnuxTI0eMzfuPJd8DTSZHDn5tyKuwnMGxiaXr2RJD8kT2nVicJhbOFcLfMofubGRnZwdewf5LPAUhA/640?wx_fmt=png

2:靈芝酸引起食管鱗癌細胞凋亡

 

https://mmbiz.qpic.cn/mmbiz_png/tViaTicjwibVZnnuxTI0eMzfuPJd8DTSZHDkVF2AcH2CFEDW2pCWiaKaLrfPlv2Heou2AqFLmsxY5YRwJCjZWUDSoQ/640?wx_fmt=png

3:靈芝酸誘導自噬性細胞死亡

 

https://mmbiz.qpic.cn/mmbiz_png/tViaTicjwibVZnnuxTI0eMzfuPJd8DTSZHDp5tPfaEh4E0MKurh2TEDl85EczLPQH2ch2tsE2nicR38OASP1qqOrKw/640?wx_fmt=png

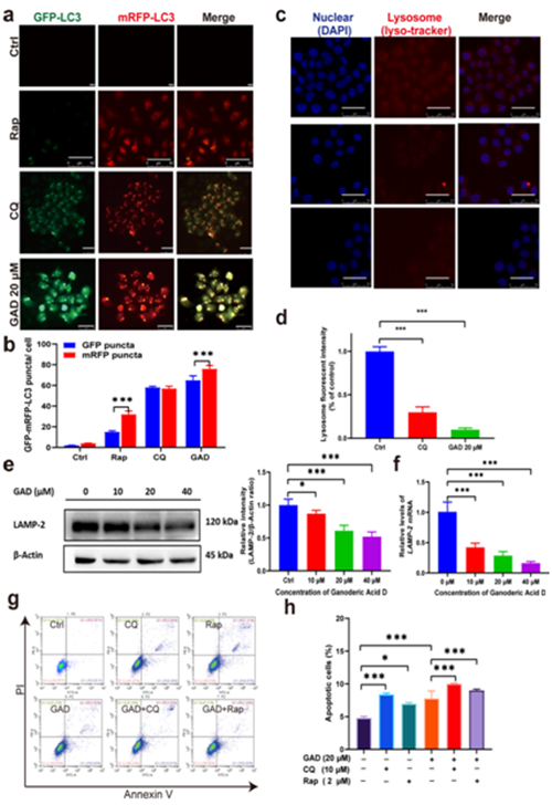
4:靈芝酸通過影響溶酶體的功能導致自噬流阻斷

 

https://mmbiz.qpic.cn/mmbiz_png/tViaTicjwibVZnnuxTI0eMzfuPJd8DTSZHDfTHqrXYKnAEzzYzSVwZXULk6eB6iaUaTibRzELT02Ona6ukicHIpbgiczQ/640?wx_fmt=png

5a:靈芝酸誘導食管鱗癌細胞凋亡和自噬性細胞死亡的總示意圖   b:靈芝酸阻斷自噬流造成自噬性細胞死亡的示意圖 

 

來自中國科學院合肥物質科學研究院 


Awesome Image
0513-85960100
0513-85327666
江蘇省南通經濟技術
開發區中央路 68—A號
alphay@alphay.com
chenhui@alphay.com
FOLLOW US:
江蘇安惠生物科技有限公司
">

版權所有 2021 江蘇安惠生物科技有限公司  蘇ICP備10215476號

本網站所有產品的創意策劃及內容的審核發布均由江蘇星天下文化產業發展有限公司全權負責。

本網站產品圖片或內容僅供參考,請以產品實物為準。

網站首頁
產品介紹
綜合新聞
靈芝文化館